
INCH-POUND
AN6201 Rev B
21 April 2011
SUPERSEDING
AN6201 Rev A
22 March 1982
DETAIL SPECIFICATION SHEET
PUMP-HYDRAULIC HAND
Inactive for new design after 19 January 1996.
This specification is approved for use by all Departments and Agencies of the Department of Defense.
The requirements for acquiring the product described herein shall consist of this specification sheet and
MIL-DTL-5515.
2.000
1.000 ± .001 DIA.
.510 ± .005
BOSS IN ACCORDANCE
WITH AND10050 FOR .375
.020 R
DIA. TUBE. (NO INTERNAL
1.625 DIA. MAX.
MAX.
CHECK VALVE)
DRILL #11 (.191)
BOSS AND10050 FOR .500
DIA. TUBE. (PROVIDE A
1.500 DIA. MAX.
BUILT-IN CHECK VALVE AT
1.375 MAX.
HANDLE SOCKET DATAIL
THIS POINT
SYM. ABOUT
1.125
.823
C
L
4.000
CLEARANCE ALLOWED
FOR HANDLE MOVEMENT
USING ANY PIVOT IN
7.625 MAX
+.000
SHADED AREA.
2.250 - .010
C EXTREME HIGH
L
WIDTH AT
POSITION OF
MOUNTING HOLES
C
HANDLE
L
+.0°
C DISCHARGE
30- 2.5°
°
L
.500
2.875
4.6250 R
C
L
35° ± 1°
.75
+.0°
1.75
C
30°- 2.5°
L
2.813
.375
3.563
.250
C
L
.563
.375
45°
.250
.375
DRILL # F (.257)
10°
.500
1.5
2 HOLES FOR
C MID POSITION
4.500 ± .500
2.750 ± .005
MOUNTING
L
OF HANDLE
THIS PIVOT POINT
.375
LOCATES EXTREME
C
HANDLE POSITIONS.
L EXTREME LOW
PIVOT MAY BE ANYWHERE
POSITION OF HANDLE
IN SHADED AREA.
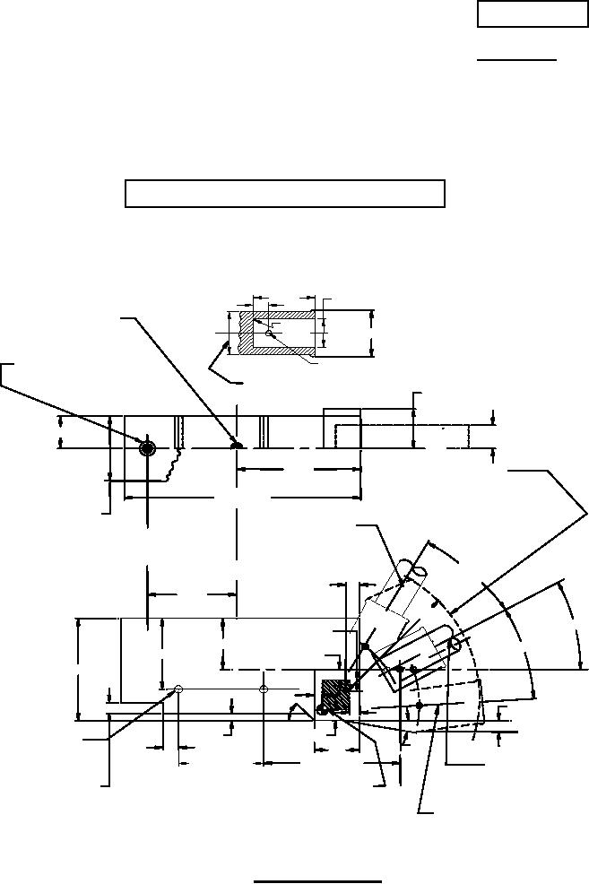
FIGURE 1. Hydraulic hand pump.
AMSC N/A
FSC 4320
For Parts Inquires call Parts Hangar, Inc (727) 493-0744
© Copyright 2015 Integrated Publishing, Inc.
A Service Disabled Veteran Owned Small Business